1、恒等函数#
$$
f(x)=x \ \ \ \ \ \ \ f^{‘}(x) =1
$$

2. 单位阶跃函数#
$$
f(x)=\begin{cases}
0, & \text x<0\
1, & \text x \geq 0
\end{cases}
\ \ \ \ \ \ \ \
f(x)=\begin{cases}
0, & \text x \neq 0\
?, & \text x = 0
\end{cases}
$$

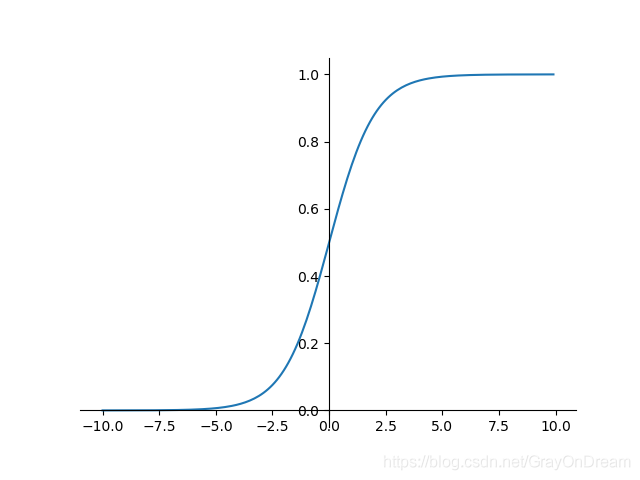
逻辑函数#
$$
f(x)=\sigma (x)=\frac{1}{1+e^{-x}}\ \ \ \ \ \ \ \ \
f^{‘}(x) = f(x)(1-f(x))
$$


range:(0,1),存在梯度消失的风险,原函数满足单调性,一阶导数不满足;
优点:平滑,易于求导
缺点:梯度消失;不是关于原点对称;exp耗时
双曲正切函数#
$$
f(x)=tanh(x)=\frac{e^x - e^{-x}}{e^x + e^{-x}}\ \ \ \ \ \ \ \
f^{‘}(x)=1-f(x)^2
$$


range:(-1,1);——解决sigmoid不是关于原点对称问题,但是梯度消失(缓解依然存在);
RELU#
修正线性单元函数
$$
f(x)=max(0,x)\ \ \ \ \ \ \
f(x)=\begin{cases}
0 & \text x<0\
1 &\text x\geq 0
\end{cases}
$$
解决梯度消失,但是存在梯度爆炸风险;因为没有exp运算,运算快于sigmoid和tanh;收敛因梯度值将快于sigmoid和tanh;但是输入如果为负数时,则将输出总是0,导致神经元不被激活。
Swish#
$$
swish(x)=x \cdot \sigma(\beta x)
$$
其中$\beta$ 是个常数或者可训练的参数。

Swish激活函数具备无上界有下届、平滑、非单调的特性,Swish在深层模型上效果优于ReLU。
hard-swish#
$$
h-swish(x)=x\frac{ReLU6(x+3)}{6}
$$
该激活函数在MobileNetV3论文中提出,相较于swish函数,具有数值稳定性好,计算速度快等优点。
嵌入式时,计算sigmoid函数代价太大
在论文中,作者提到,虽然这种Swish非线性提高了精度,但是在嵌入式环境中,他的成本是非零的,因为在移动设备上计算sigmoid函数代价要大得多。
因此作者使用hard-Swish和hard-Sigmoid替换了ReLU6和SE-block中的Sigmoid层,但是只是在网络的后半段才将ReLU6替换为h-Swish,因为作者发现Swish函数只有在更深的网络层使用才能体现其优势。
首先是肯定了Swish的重要性,然后指出在量化模式下,Sigmoid函数比ReLU6的计算代价大的多,所以才有了这个ReLU6版本的h-Swish。
ReLU6#
抑制最大值

$$
ReLu6(x) = min(6, max(0, x))
$$
主要是为了在移动端float16的低精度的时候,也能有很好的数值分辨率,如果对ReLu的输出值不加限制,那么输出范围就是0到正无穷,而低精度的float16无法精确描述其数值,带来精度损失。
softplus#
$$
f(x)=ln(1+e^x)\ \ \ \ \ \ \ \
f^{‘}(x)=\frac {e^x}{1+e^x}
$$

Mish#
$$
Mish(x) = x \cdot tanh(ln(1+e^x))
$$
